【后续 9】泉州联通限速所谓整改:优化”劣质”用户 | 二审开庭:责任全在合建商 | 福建宇迈律师林梦瑶被律协立案
相关专题:#泉州联通限速案
整个过程长达一年,非常有意思,从头看起,你可以感受到一个国企的丑恶嘴脸、一个普通人维权的艰难,还有司法的无奈。
这些事情都是在 2025年12月30日 同一天 发生的:
- 早上10:20,泉州联通限速案(2025闽0502民初4297号) 的 二审(2025闽05民终7839号) 开庭
- 下午,我收到了再次申请信息公开后,福建通信管理局发来的文件:
泉州联通[2025]157号:《泉州联通关于相关问题的整改报告》 - 下午,我亲自去了趟泉州市律师协会(29号通知我已经立案),拿到了文件:
泉律信[2025]87号:泉州联通的代理律师 林梦瑶、赖晓婷 被立案调查的通知书
这两天状态不是很好,不想写太长的东西,于是拖到了今天(26-01-02)才更新。
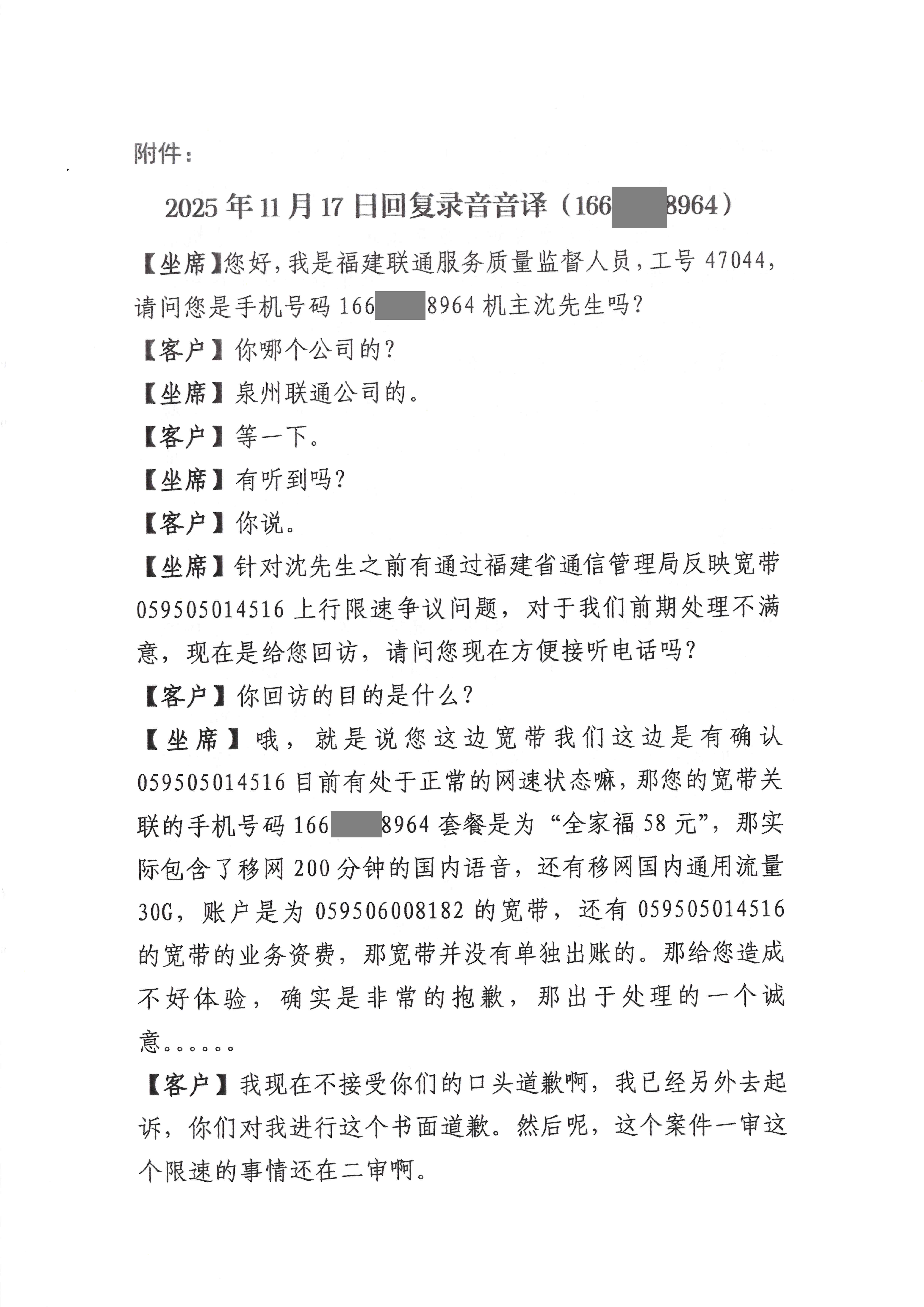
泉州联通的整改报告
只能说,像我看到他们的信访回复一样无语。
我不知道谁给它们的勇气,能如此的颠倒黑白、避重就轻、睁眼瞎。
是因为自己是“国企”所以什么都不怕?说什么都可以这么不要脸?
用户投诉情况说明是这么写的:
……故用户被降低上行速率,同时用户对我司提交证明其擅自将家庭宽带用于经营性活动、私自更换企业级光猫的证据不认可引发用户投诉。
是吗?我投诉的时候您还没搬出来 “经营性使用”这口黑锅 呢,又一次避重就轻、睁眼瞎。
责令整改情况是这么写的:
(一)恢复宽带速率……
(二)处理用户诉求:…联系用户再次沟通解释,并向用户致歉,告知拟为用户申请1个月58元套餐费用补偿,用户不接受,表示已经再次上诉,要等二审判决结果,故暂未执行退费。
(三)建立长效机制:优化服务前端,完善入网协议条款,保障用户知情权,提升服务水平。加强宣传引导,通过普及宽带安全并合规使用的常识,从源头减少用户对宽带使用的争议。
我来翻译一下人话:
- 用户投诉不是因为我们这边做出了违法违规行为,而只是对证据不认可罢了。
- 宽带我们恢复了,但是我不说是怎么恢复的、为什么恢复,反正就是恢复了。
(实际上是怎么恢复的呢?被告自己在一审的时候说了,因为“移机(把联通的线从室内移到室外去了)”所以自动恢复了,对于此理由只能说您心里自个清楚哈。) - 我们道歉了,还想给用户补偿一个月的套餐费用58元,用户不接受。
(道歉了吗?没有,直接一个电话打来说“我们很抱歉,愿意赔您58”,这就是道歉了呢?)
(58这个数是怎么来的?是一审判的。)
特别是第三条,优化服务前端、加强宣传引导? 我翻译一下哈,意思就是:
- 我们不觉得我们现在乱限速有什么问题,我们不承认有任何违法违规,都是用户逼事太多。
- 我们要在入网协议里写清楚,你上传多少GB就给你限速啦,从源头堵住您嘴呢。
但是入网协议我现场不给你书面的,您需要自己去联通APP的隐秘角落里看呢。
而且app里也不让你导出pdf打印,也没有 文件数字签名/时间戳等可验证措施(如《电子签名法》相关要求),您就只能认了。 - 就是用户不合规使用宽带导致的这次投诉,我们要对自己的不要脸行为“加强宣传引导”,让用户乖乖听话,不要再乱投诉我们了。
- 我们不会解决我们自己的问题,我们只会让用户闭嘴,不让这些用户给管局添乱了,优化掉这些“劣质用户”。
您品,您细品。
PDF扫描件

泉州联通限速案二审开庭大致情况
简单四个字总结:无聊至极。
本来以为今天不开庭,因为传票上写的是“审理”而不是“开庭”。
一般来说如果写的是“审理”就是在开庭前进行一些讨论什么的,只有明确写“开庭”才是开庭。
我在前一天(29号)还特意打电话给书记员确认了一下,被告仍未提交律师授权委托书。
我猜测它们次日开庭要缺席了?还是想直接自己上?
不过距离开始的前几分钟,被告那边的人还是来了。
联通的三个工作人员,加上他们的 专属 御用 代理律师 林梦瑶,一共四个人。
对于林梦瑶到来我感觉十分的意料之外,以及,恶心?
之前因为 人身攻击、颠倒黑白,毫无道德可言 ,被我投诉。今天才被律师协会立案,这就跑来出庭了?
我当时就想,这人真是不要脸到极点了。恶心他妈给恶心开门,恶心到家了。
时间到了,先是进行了“审理”。不过刚开始我就提出强烈异议,要求林梦瑶回避。
当然是回避不了的,不在可回避范围内 ,法官助理也没同意。
我说我知道,但是你必须让我说我的主张,并且记录到笔录里。
泉州中院这次开庭堵嘴的意愿虽然没有一审的杨鹏和吴柏雯那么强烈,但是也很明显。
我强烈要求以后,才让我说,并且记录下来。
之后开始质证我新提交的那三份证据:
- 闽通信信函 (2025) 1224号《福建省通信管理局 关于沈世智来信事项的答复函》
证据来源:福建省通信管理局向原告出具的答复函
证明内容及对象:
- 证明原告曾向福建省通信管理局投诉的事实;
- 进一步佐证被告对原告宽带限速事实依据不足;
- 进一步佐证原告宽带非经营性使用,所谓经营性使用是被告进行的污蔑。
- 闽通信办函 (2025) 65号《福建省通信管理局公开办 关于沈世智申请政府信息公开的复函》
证据来源:福建省通信管理局公开办向原告出具的复函
证明内容及对象:
- 证明原告曾向福建省通信管理局申请过信息公开;- 证明原告证据3获取的合法性;
- 闽通信改字 (2025) 139号《责令整改通知书》
证据来源:福建省通信管理局向被告出具的责令整改通知书
证明内容及对象:
- 证明被告违反《电信条例》,进一步佐证被告多次、反复对原告宽带进行限速;
- 进一步佐证被告所称“经营性使用”等不实言论的错误性;
- 证明被告被责令“进行改正、向用户赔礼道歉、赔偿用户损失”;
其实这也没什么好质证的,真实性就摆在那里,联通也没法反驳。
但是林梦瑶又开始发功了,对 关联性和证明内容 进行睁眼瞎式质证:
- 这三份文件无法证明原告宽带不是经营性使用
(我:?你要不要听听看你在说什么,你到底有没有仔细看过内容) - 福建管局那是行政行为,和本案(民事诉讼)属于不同法律关系,所以没有半毛钱关系
(我:有没有关系你心里没点B数吗?) - 仅能证明通信管理局做出了处理,被告泉州联通已经进行了“整改”
(我:您整改了什么?恢复、赔礼、道歉,三件事您也就勉强做了第一件。)
我这次也没准备什么资料,也懒得准备,就直接脱稿回答了她的质证。
因为我知道对面是什么德行,我当然是尽量做到不要让对方浪费我的时间精力,以及影响到我的心情。
之后竟然 开庭了? 法官助理说质证完了就开庭了,然后打电话喊法官来了。
然后就无语至极的开庭了
整个过程中,林梦瑶好像完全没看过上诉状一样,即便是我上诉状已经明确点出的问题,它也睁眼瞎、不要脸的回复。
不知道是真的看都不看就上,还是故意睁眼瞎,故意来恶心人。
这让我庭审快结束前直接忍不住说了一句:
我觉得被告连我的上诉状都没看过,上诉理由已经能够全部反驳被告的主张,我不知道它在这胡言乱语什么。
但是这次泉州联通想甩给 “外包” “合建商”
这次,林梦瑶再一次提到了“合建商”这个词。
并且说了一些这样的话:
- 合建商是外包公司
- 合建商负责拉线装光猫,权利来自联通公司
- 合建商的人不是我们员工
很明显,泉州联通想把责任甩锅给“合建商”这个所谓的外包公司。
突然对它们的“合建商”感觉到一丝同情,毕竟被国企这么一甩锅,估计也挺惨的。
完整的庭审笔录在我的强烈要求下,打印了一份给我。
但暂时不能公开。至于原因我现在也说不清楚,总之法院就是给我一种感觉,你公开就是违法了。
可能需要我查阅一下相关法律,搞清楚以后才能决定要不要公开。
福建宇迈律师事务所 的 林梦瑶 被泉州律师协会立案调查
在经历了调不到一审卷宗、庭审录像缺失等一系列困难以后,时隔一个月,我终于是搞到了一份像样的补充材料。
我为什么要投诉林梦瑶?这里截取一段投诉信的原文:
林梦瑶律师在2025年10月13日开庭时口无遮拦,直接当着
公开庭审、且有旁听人员的情况下对我进行人身攻击、诽谤,在否定我的病历真实性(觉得我造假)后,又继续称“病历显示我有‘五年精神疾病史’”但病历上写的“目前病情”为“患者于
5年前出现郁闷,兴趣减少,觉得疲惫无力……近期因为涉及与中国联通公司的一个官司,导致失眠、焦虑、压力大。”
且西医诊断写的是“1.焦虑抑郁状态 2.非器质性睡眠障碍” 并无任何“精神疾病”的字样和诊断,“状态”一词也并不等于“精神疾病”。林梦瑶律师的上述言论,已经严重
侵犯了我的人格尊严,并对我造成了严重的精神伤害,且该言论已经被庭审旁听人员记录传播,对我的名誉造成了严重损害。- 林梦瑶律师在出庭时未穿律师袍,影响了律师职业形象。
- 林梦瑶律师在未在举证期限前提交答辩状,而是在庭审当天才提交答辩状,严重违反了《最高人民法院关于民事诉讼证据的若干规定(2019修正)》相关规定,影响了庭审的正常进行以及原告的合法权益。
- 林梦瑶律师在庭审过程中多次进行违反常理的不诚实辩论,如 “限速是由于故障产生的”,之后又改口“限速是善意提醒原告宽带使用不正常”,严重违反了《民事诉讼法》关于诚信原则的相关规定,影响了庭审的正常进行以及原告的合法权益。
真的,有那么一瞬间让我觉得,律师这个职业,真的是这个世界上最不要脸的一群人。
